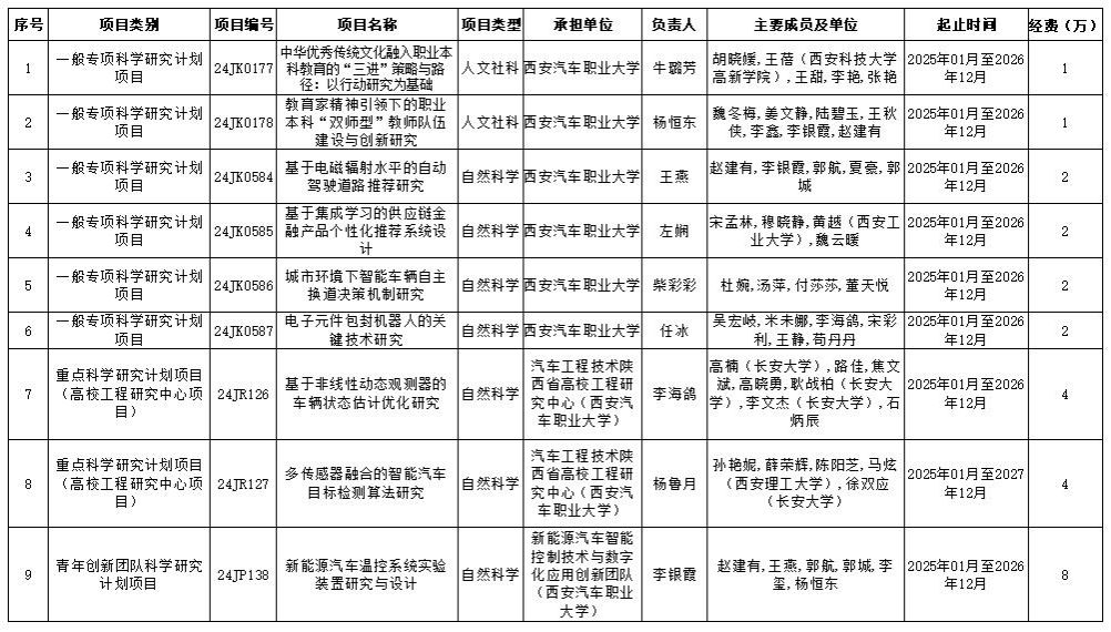
2025 年 2 月 14 日,陕西省教育厅正式发布《关于下达 2024 年度科学研究计划项目的通知》,AC米兰牛璐芳、杨恒东、王燕、左娴、柴彩彩、任冰、李海鸽、杨鲁月、李银霞 9 位教师带领的科研团队申报的项目成功获批。

长期以来,AC米兰始终致力于提升科学研究水平,多管齐下推动科研工作高质量发展。在制度建设方面,学校制定并完善了一系列科研管理制度,不仅强化科研激励政策,激发教师的科研热情,还对科研项目实施全流程精细化管理,从项目申报、立项、开题、中期检查到最终成果验收,构建了严密的闭环监督机制。在教师能力培养方面,学校积极组织各类学习培训活动,帮助教师提升项目申报质量,严格把控课题论证环节,有效增强了项目的竞争力。
此次项目获批,不仅是对AC米兰教师科研能力和学术水平的高度认可,也为相关领域的深入研究奠定了坚实基础,更是学校科研管理工作成效的有力见证。未来,AC米兰将继续加大科研支持力度,鼓励教师勇攀科学高峰,为推动教育科研事业发展贡献更多力量。